一、学校简介
广州华商学院(原广东财经大学华商学院)是2006年经国家教育部批准,由广东财经大学与广州太阳城集团合作创办的独立院校,是一所财经特色鲜明,涵盖经、管、文、工、艺、教、理、医等多学科的全日制高水平应用型本科高等学校。学校现有广州增城和肇庆四会两个校区,总占地面积2000多亩。2020年12月,学校正式获批转设为独立建制的民办普通高等学校,并更名为“广州华商学院”。
学校由世界著名生物化学家、中国科学院院士、香港浸会大学前校长陈新滋教授担任校长。2019年11月,学校聘请诺贝尔化学奖得主、法国化学家Jean-Marie Lehn教授为名誉校长。
学校先后荣获“中国民办高等教育优秀院校”、“广东省最具综合实力学院”、“中国财经类独立学院排名第3位”等称号。学校现有两个广东省省级重点学科:广东省高校特色重点学科——会计学,广东省高校重点培育学科——新闻传播学。会计学专业获批国家级一流本科专业建设点;新闻学、财务管理、审计学、广告学、信息管理与信息系统专业获批省级一流本科专业建设点。2021年5月,学校获批硕士学位授予立项建设单位。
为进一步推进“人才强校”战略,加强学科建设,优化师资结构,满足学校未来发展需要,现公开招聘博士、高层次人才等各类人才。广州华商学院期待您的加入!
二、工作地点
广州增城或肇庆四会
根据学校工作需要,定向四会校区招聘的岗位人员,需全职在四会校区工作。
三、基本条件
1.遵纪守法、爱岗敬业,具备良好的职业道德和学术素养;
2.热爱教育事业,理论基础扎实,有一定的科研创新能力;
3.身体健康,能够完成所应聘岗位的工作任务;
4.符合所应聘岗位规定的任职资格条件。
四、招聘岗位及专业要求
第一类:高层次人才
1.高层次学科带头人
主要为会计、新闻传播、应用统计、金融、国际商务、艺术等学科专业。具有研究生学历、博士学位,教授职称。在本学科专业领域具有优秀的学术成就和突出的学术影响力。
2.华商特聘岗
面向学校所有学科专业,会计、新闻传播、应用统计、金融、国际商务、艺术等学科专业优先。年龄原则上不超过60周岁,具有教授、副教授职称,原则上具有博士学位,近三年取得显著性科研成果,具有较高的学术影响力。
3.华商博士工程
面向学校所有学科专业,会计、新闻传播、应用统计、金融、国际商务、艺术等学科专业优先。年龄原则上不超过50周岁,具有研究生学历、博士学位,近三年取得较好科研成果,具有良好的学术发展潜力。
第二类:特殊人才
具有产教融合高技能型人才,熟悉国家、省、市产教融合相关政策以及校企合作的模式;5年以上在高等院校或重点行业协会、知名企业工作并负责校企合作、产教融合项目工作经历;具备较强的资源整合能力、业务推进能力、产教融合项目整体规划及运营指导能力,社会资源丰富,能够为学校带来知名企业开展产教融合项目。业界优秀人才可不受学历、资历等条件限制。
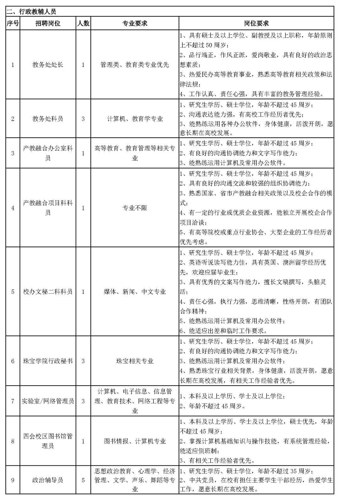
第三类:专任教师(科研)岗及行政教辅人员


高校退休教师原则上应具有高级职称,博士学位,年龄不超过63周岁。
五、薪酬待遇
高层次人才、特殊人才
1、实行年薪制,按岗定薪,税前年收入20-100万元。特别优秀的人才薪酬面议。
2、具有博士学位、副教授及以上职称、年龄在45岁左右的中青年人才,薪酬待遇一人一议。
3、在聘期间,科研教研业绩突出者,根据学校相关规定另外给予奖励,上不封顶。
专任教师(科研)岗及行政教辅人员
1.教授税前年收入21-23.2万元;
2.副教授税前年收入18.3-20.1万元;
3.博士入职按副教授定薪,税前年收入18.3-20.1万元;
4.讲师税前年收入15.9-17.3万元;
5.硕士税前年收入12.7-15.1万元。
6.教务处处长岗位薪酬面议。
成功推荐中青年博士及高层次人才,按学校相关规定给予人才推荐奖励。欢迎博士研究生,有高校、企业相关工作经历的双师型人才,高技能人才,校企合作工作经验的人才加盟我校。
六、配套服务保障
1.签订聘用合同,购买五险一金和人身意外商业保险。
2.科研奖励及经费配套。按照学校《科研启动费管理暂行办法》、《科研成果奖励办法》发放。
3.学校有独立职称评审权,符合条件者可参加学校职称评审,晋升空间广阔。
4.享有带薪寒暑假及国家规定的法定假期。
5.提供校内教师公寓租住或发放住房津贴,住房配有空调、电热水器、家具、厨房等;同时提供往返广州到增城和四会校区的上下班交通车。
6.学校拥有设施齐全的教师发展中心,为教师开展学术研讨及学术交流提供环境优美的场地。
7.发放节日补贴、月度福利和生活补贴等;组织开展丰富多彩的文娱活动,提供休闲娱乐、运动健身场所。
8.符合入户条件的教职工,户口可迁入广州市或四会市,人事关系和档案可挂靠广州市或四会市。
七、招聘流程
投递简历——资格初审——面试或试讲——审批及录用
八、联系方式
联系电话:020-82666222 高老师 宋老师肖老师
联系邮箱:
1.博士及高层次人才:hs2010zp@yeah.net,以及各院系招聘邮箱。
2.专任教师及行政教辅人员:hsrs388@126.com,以及各院系招聘邮箱。
联系地址:广州市增城区荔湖街华商路一号
学校网址:www.gdhsc.edu.cn/